電源適配器,是大眾目前廣泛使用的電器設備,使用時就能從交流電源上(AC-200?50HzorAC-110V?60Hz)獲取其他電器工作中所需要的電能量。電源適配器的本質上是1個開關電源系統(AC→DC轉換器)。

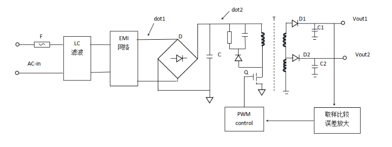
因為電路中不可避免的暫態現象,每一次開、關機或電網負載產生變化時,都會在AC輸入端引起劇烈波動的瞬時電流,因為能量的聚集和快速的釋放及持續的傳遞轉換,會在電路中的dot1和dot2等各部傳遞這一個浪涌,這樣的瞬時電流通常情況下數量級都能夠達到一整個電源適配器穩態工作中下電流的幾倍~幾十倍,它的出現會常常導致電路中保險絲、整流橋、濾波電容,調整管及高頻變送器的損壞。一般來說,電源適配器的有效輸出功率愈大,濾波電容C的數值愈大,產生的浪涌電路的強度就越大,瞬時電流的持續時間也會愈長久,對電路中元器件的沖擊損傷也會比較大。
理論計分析和長期的試驗證明,在這樣的AC→DC電路初始設計和熱效應分析時,在電路的dot1或dot2處,選裝1只參數合適的功率型NTC熱敏電阻,可能大幅度降低瞬時電流對電路中主要元器件的沖擊傷害,有效保護和延長器件的使用壽命,從增強一整個電源適配器的使用壽命。
選裝功率型NTC熱敏電阻的基本原則是:
(1)功率型NTC熱敏電阻的穩態工作中電流需要>dot1,dot2處的比較大穩態工作中電流。
(2)在電源適配器中瞬時電流的產生是因為濾波電容器充電導致的,因此 功率型NTC熱敏電阻能夠承擔的比較大沖擊能量應低于電路中濾波電容器的充電能量,即功率型NTC熱敏電阻所相對應的比較大電容量應大于電源適配器電路中濾波電容器的電容量。
(3)在符合以上(1)、(2)條件下,挑選R25值比較大的功率型NTC熱敏電阻阻值,有助于吸收比較大的瞬時電流。
(4)功率型NTC熱敏電阻的負溫度特點自然會將瞬時電流的電能量轉化成焦爾熱能,故功率型NTC熱敏電阻工作中會快速發熱,因此,在PCB板器件布局時,盡量要遠離其他元器件,防范功率型NTC熱敏電阻發熱對其他元器件的熱影響,并且采取有效散熱措施(如:增加功率型NTC熱敏電阻元器件針腳的焊盤和覆銅線的散熱范圍)。
(5)挑選B值比較大,比較大穩態電流下殘余電阻小的功率型NTC熱敏電阻有助于減少功耗、降低功率型NTC熱敏電阻的發熱量、增強電源適配器的轉換效率,與此同時能夠 增強電源適配器的使用壽命,這一點通常被用戶所忽略。
您好,歡迎蒞臨源林電子,歡迎咨詢...
![]() 觸屏版二維碼 |